![]()

デューティ比調整用の1MΩの可変抵抗器を変化させたときの
コンデンサの電圧波形とタイマーIC555の出力波形のイメージです
PWMのデューティ比(オン時間とオフ時間の割合)が変化します
![]() |
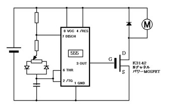
回路の概要図です。 パワーMOSFETまわり に抵抗を付けていません ゲート抵抗RGは0オーム(直結)にして しまいました。 555の出力能力に余裕があるからです。 バイポーラのパワートランジスタでは 必要なコレクタ電流をhfeで割った値が ベース電流になるようにベース抵抗を 決めますが、MOSFETのゲートは電圧で 駆動します。 数千PFの容量の充放電に なりますが、前の段(555)の出力に余裕が あるなら0オームでも良いかな。 (でも数百オーム程度でも入れておいた ほうが555には良いのかもしれないと 少しだけ思っています) |
![]() |
ゲートソース間の抵抗RSは付けません でした。 いつものPICワンチップマイコンの回路では PICのIOピンがハイインピーダンスになる ことがあります。 その場合ゲート電圧が 不安定になりFETが不用意に思いがけずに オンになってしまうのを防ぐためです。 今回の回路では555の出力ピンは ハイインピーダンスになることが無いため RSは付けませんでした。 |
![]() |
7.2Vのニッカドバッテリーを電源にして動作 |
![]() |
定電圧源を使って動作 (この電源は5Vから12Vまで電圧を 変化させることができます。 この可変範囲で電圧を変えて、555PWM 回路の動作を確認してあります) |
![]() |
写真撮影のためにATLASのコミュポリッシュと パワーズのターボファンをつけて見ました (ターボファンは軸穴を少々広げてから圧入 しています) |
![]() |
コミュポリッシュを使うとコミュテータが きれいになります。 出力向上の効果は、モーター回転数と 電流を測って定量的なデータを取らないと 比較しにくいです。 |