Banner

 DSオーディオの光カートリッジとイコライザーアンプの自作についてのページです。

まず初めにDS−003のみを入手、イコライザーアンプを自作しました。


次にDS−E3を入手、003との比較は次のページです。
イコライザーアンプはマークレビンソンのML−1Lに搭載するように作成しました。
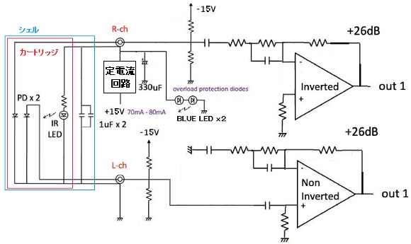
DSオーディオのイコライザ回路はCRイコライザのようですが、ML−1Lは元々NFタイプなのでNFタイプで実現しています。
光カートリッジの出力はRchが反転出力になっているのでRchのイコライザは反転アンプにしています。
回路図は以下です。
DSオーディオの技術情報を基に作りました。
この回路図は技術情報の回路図を少しアレンジして作製しました。
細かいことかもしれませんが、以下です。
LchとRchの配置を一般的なLを上、Rを下にしました。
inverted という表示を inverting にしました。
LEDとPDの位置を左から右に光が流れるようにしました。
回路の流れが左から右にするのと同じような感じです。
回路上は、PDのバイアスを−15Vから作っています。
ML−1Lには−20Vがないからです。
保護回路をダイオードを何個も重ねる力技から青LED2個直列にしました。
LEDの点灯回路を定電流回路にしました。
バッファアンプは、エミッタフォロワーの正転バッファと反転アンプです。
反転アンプは、ゲイン1のアンプで出力インピーダンスがそれなりにあるのでEQ回路の抵抗値を調整しています。

初段のアンプをLRで逆位相にし、ML−1Lのフォノアンプは同じ回路にしています。
オリジナルのフォノモジュールでは反転イコライザのほうが歪率良好でしたので、反転アンプにしています。
Lchは、反転バッファ+反転アンプで正転イコライザアンプ、ゲインはおよそ27dBです。
Rchは、正転バッファ+反転アンプで反転イコライザアンプ、ゲインは同様に27dBです。

DSオーディオのカートリッジは、赤外線LEDの点灯をRchのGND側から電圧供給して行っています。

RchケーブルのGND側がアースから浮くことになるので基板側の330μFでアースに落としています。
それでも音に何か影響があるようで、ヘッドシェル部分にもコンデンサ(1μFx2)を入れています。
写真の白い角型の部品が1μFのフィルムコンデンサで、反対側にも同じものがありバランスが崩れないようにしています。
(注)最終的には1μFのさらに小さい寸法のコンデンサ1個使いにしています(シェル中央に配置)。

音は大変よくCDはいらないように感じます。
DS003の定価は22万5千円、やや高いように感じますが、音はその辺のMCでは敵わないと思います。
MCとの比較というよりは、CDとの比較で安い高い、という感じがします。


下は構造図、さらに下は実際の写真、遮光板アリ、無し、です。


一番右は、ネットから拾ってきた内部写真(こちら)です。
上の構造図と比べると構造が良くわかります。


遮光板無しの写真は、遮光板まで取れた針飛びの光カートリッジをヤフオク入手したので撮れました。
曲がったカンチレバーを元に戻してわからないようにし針が飛んだという説明だけで少し悪質でした。
実際には曲げを伸ばしたときにカンチレバーにひびが入っていましたが、保護フィルムで見えませんでした。
回路につなぎ、カンチレバーを擦っても何の反応も無いのでよく見たら遮光板がありませんでした。
出品者はすっとぼけ、匿名配送が出来るようになってからばれても大丈夫だろうというのが増えたのではないでしょうか。
カンチレバーのひびはコピペで消しています。
これがスリットの写真がある少し悲しい理由です。
針が無いだけでしたら、手持ちのカンチレバーを接ぎ木しようと思っていました。
そうすると格安で光カートリッジが手に入ったのですが、残念でした。
仕方ないので速攻針交換に出しましたが、DSオーディオの技術のおかげで蘇りました。
右が修理後の写真(DSオーディオ撮影)です。

DSオーディオのサイトはこちらです。

以上です。

  ホームへ戻る カートリッジ開始ページへ戻る 次のページへ